원글
https://medium.com/kialiproject/kiali-2-0-for-istio-2087810f337e
Kiali 2.0 for Istio
It’s been seven+ years and Istio Service Mesh is still on the rise. And for nearly as long the Kiali project has been developed alongside…
medium.com
Istio에서 대시보드로 활동되고 있는 Kiali 프로젝트가 2.0으로 업그레이드되면서 더욱 더 고급화 되었습니다.
어떤 내용인지 살펴보겠습니다.
변경된 사항 - configuration
Discovery Selectors(디스커버리 선택자)
기존에 Accessible Namespaces(접근가능한 네임스페이스)를 설정해서 네임스페이스 제한을 걸 수 있었는데요.
아마 아래와 같은 방식으로 지정했을 겁니다. v2.0에서는 사용하지 않으니 기존에 지정한 경우 kiali 2.0으로 업데이트할 때 변경해줘야합니다.
| kiali v1.0 | kiali v2.0 |
|
Discovery Selectors 사용 |
| * v2.0에서는 deprecated됨. |
kiali v2.0에서는 쿠버네티스에서 사용하는 네임스페이스 기반의 선택자인 discovery Selectors를 사용합니다.
자세한 내용은 여기서 확인 하시면 좋을 것 같습니다.
External Service URLs
Grafana나 tracing url에 대한 정의에 명칭을 통일했습니다.
| kiali v1.0 | kiali v2.0 |
|
|
| * v2.0에서는 deprecated됨. |
Traffic Graph
PatternFly Topology (PFT)
kiali의 강점인 PatternFly UI 컴포넌트는 지금까지 Cytoscape 방식을 사용했습니다.다만 Cytoscape가 PatternFly 컴포넌트가 아닌 것들에 대해서는 명확하게 그리기 어려운 점이 있었습니다. PFT가 이제는 충분히 가능하기에 도입했습니다. 다크모드도 지원하네요.
* cytoscape 그래프는 configuration 옵션에서 계속해서 사용할 수 있습니다.

Istio Ambient
Istio v1.24부터 Ambient 가 사용됨에 따라 트래픽 그래프 시각화가 필요했습니다.
이 때 ztunnel과 waypoints를 사용하는데 TCP/L4 계층은 ztunnel에서 관리하는데, 기존 사이드카 방식은 특정 프로토콜을 확인했으나 ztunnel은 모든 트래픽에 대해서 관리합니다.
waypoints(WP)는 프로식로 HTTP/L7 계층을 관리합니다. 웨이포인트 방식은 HTTP 프로토콜에 대해 강하므로 A->B HTTP통신에 대해서 A->B 형식으로 표현합니다. ztunnel은 A-> WP, WP ->B 형식으로 표기합니다.
이를 통해서 Ambient를 한 눈에 살펴보기 용이하고, 드롭다운 방식을 통해서 waypoint, ZTunnel을 나눠 살펴볼 수 있습니다. 또한 복잡한 트래픽도 조금 더 간단하게 파악할 수 있게 됩니다.

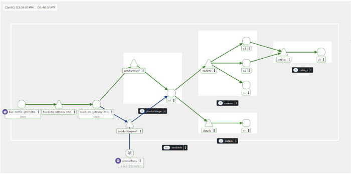
예를 들어 Ambient에서 Waypoint Ambient telemetry만 선택해봅시다.
아래는 Bookinfo 예시에서 확인한 내용이며, 기존의 사이드카 그래프와 매우 비슷하게 표현됩니다. (기존방식)

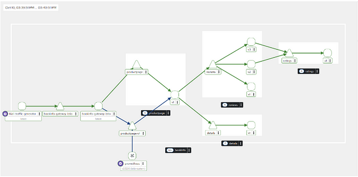
이번에는 ZTunnel Ambient telemetry를 선택하면 아래 그림과 같이 L4계층의 통신도 좀더 자세하게 시각화 할 수 있습니다.

그림화질이 좀 안좋긴한데..
게이트웨이와 같은 non-Ambient 프록시 telemetry의 경우 여전히 표시되고 있고 gateway에서 productpage-v1 app으로 가는 트래픽 역시 표시됩니다.
또한 waypoint와 관련된 edge가 양방향( bi-directional )으로 표현된도록 했습니다.
단순한 waypoint 호출 구조에서 waypoint에서 다른 노드로 트래픽이 향할 때 ztunnel에서 ztunnel로 트래픽이 가는 경우가 있는데 단일 노드로 가게되면 그래프가 복잡해지니 단순화해 양방향 통신을 표현할 수 있습니다.
사이드 패널을 통해서 edge 방향을 쉽게 변경할 수 있습니다.

자세한 내용은 istio ambient mesh에서 확인
Mesh 그래프
Mesh 그래프는 2.0에서 더 강화되어 multi-cluster 지원을 포함해 다양한 기능이 추가되었습니다.
PFT가 적용되고 트래픽 그래프가 매시 트래픽을 보여주어 인프라 구조파악에 용이합니다.
istiod 컨트롤 플레인, 데이터 플레인, kiali 인스턴스, 다른 add-on 컴포넌트를 표시합니다.
뿐만 아니라 여기서 설정값, 버전정보, 상태정보, 관계도, 다양한 메트릭 등 여러가지 정보를 확인할 수 있습니다.
그리고 멀티 클러스터도 지원하고 있기 때문에 revision이나 카나리 업데이트를 진행할 때 많은 도움이 될 것입니다.



이 외에도 정말 여러가지가 추가/변경되었습니다.
- 성능이 스케일 증가
- 멀티클러스터 배포 모델 강화
- 게이트웨이 API 1.2 지원
- 향상된 Tempo 지원
- Kiali 확장 지원 등등..
여러분도 한 번 살펴보시죠.
'Tools > Istio' 카테고리의 다른 글
| istio 설치 및 구성 (0) | 2022.08.18 |
|---|